来源:考试1002026-03-09 11:03:50阅读数:4295
根据天津市人才考评中心发布的“关于天津市2026年度咨询工程师(投资)职业资格考试报名等有关事项的通知”,2026年天津咨询工程师报名时间为3月3日至9日。
报考人员原则上应在工作地或居住地报名参加考试
咨询工程师(投资)职业资格考试报名推行证明事项告知承诺制。
1.注册信息,在线核查
报考人员本人登录报名服务平台,按照要求注册,完善个人信息,在线核查身份、学历(学位)信息(原则上24小时内返回核查结果),提交注册信息24小时后可登录报名服务平台报名。报考人员须及早注册,已注册的报考人员需按要求完善注册信息。
为加强报名证明事项告知承诺制事中监管,如报考人员提交的境内高等教育学历学位信息无法通过在线自动核验,报考人员应在报名前及时登录中国高等教育学生信息网(学信网)进行验证/认证,下载相关PDF格式在线验证/认证报告,并在报名期间按要求上传相关验证/认证报告,接受人工核查,具体操作方式参见中国人事考试网(http://www.cpta.com.cn)考生问答栏目内容。
报考人员应提前安排好验证/认证事宜,以免影响报名。如报考人员在考试报名截止前无法及时取得学历学位验证/认证报告,应临时上传PDF格式的学历学位电子文件继续完成报名,事后补充提交本人学历学位验证/认证报告。
2.网上填报,诚信承诺
报考人员在报名服务平台填报相关信息后,可自主选择是否采用告知承诺制方式办理相关事项。如选择采用告知承诺制方式,在线核查结果返回后,报考人员须本人根据实际情况填写报名信息并对填报信息的真实、准确、完整、有效以及本人符合考试报名条件作出承诺,接受考试组织机构的核查,承担不实承诺的后果;报考人员本人采用电子方式签署告知承诺书(电子文本),一经提交具有法律效力,不允许代为承诺。未选择告知承诺制方式或者不适用告知承诺制办理报考事项的,应按我市规定线下办理审核事宜,并配合提交相关证明材料。
报考人员作出承诺后,可在未缴费情况下,于报名截止前撤回承诺。报考人员撤回承诺后,应按我市规定线下办理审核事宜,并配合提交相关证明材料,且本年度该项考试中不再适用告知承诺制。
报考人员承诺后,在核查或者日常监管中发现其不符合考试报名条件的,考试报名无效,已缴纳费用不予退还;取得成绩的,当次全部科目考试成绩无效;取得资格证书或者成绩证明的,资格证书或者成绩证明无效。
凡有提供虚假证明材料或者以其他不正当手段取得相应资格证书或者成绩证明等严重违纪违规行为的,按照《专业技术人员资格考试违纪违规行为处理规定》等规定处理,包括将违纪违规行为记入专业技术人员资格考试诚信档案库,纳入全国信用信息共享平台,向用人单位及社会提供查询,通知报考人员所在单位,并视情况向社会公布等。报考人员涉嫌违法犯罪的,依法移送司法机关处理。
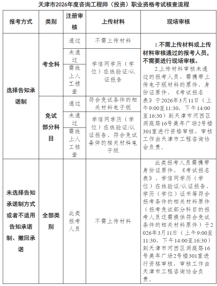
3.核查流程

(1)报考人员可于2026年3月3日0:00至3月9日24:00登录报名服务平台上传相关资料电子版,审核部门将于2026年3月4日9:00开始对上传材料进行审核。
(2)报考人员修改有关报考信息请及时进行信息确认,报名结束后未进行报名信息确认的,视为放弃报名。
4.网上缴费
(1)缴费时间
全部审核通过的报考人员于2026年3月3日0:00至3月13日16:00登录报名服务平台缴纳考试费,否则报名无效。报考人员须在规定时间内缴费,逾期无法补缴。
(2)考试费用
按照《中国工程咨询协会关于咨询工程师(投资)职业资格考试有关问题的说明》(中咨协资信〔2021〕7号)的规定,咨询工程师(投资)职业资格考试费为经营服务性收费,收费标准为客观题科目每人每科130元,主观题科目每人每科150元。请务必在缴费前仔细核对报考地区、级别、科目等信息,确认无误后再支付。缴费成功后,已缴费用不予退还。
