来源:考试1002026-02-28 03:39:15阅读数:3988
2月27日,天津市人才考评中心发布了“关于天津市2026年度咨询工程师(投资)职业资格考试报名等有关事项的通知”,通知公布:2026年天津咨询工程师报名时间为3月3日-9日;线上审核3月4日开启;缴费时间为3月3日-13日;打印准考证时间为4月8日-10日。通知原文如下:

各位报考人员:
根据中国工程咨询协会、人力资源和社会保障部人事考试中心《关于2026年度咨询工程师(投资)职业资格考试考务工作的通知》(中咨协资信〔2026〕3号)精神,现将考试报名等有关事项通知如下:
4月11日
上午9:00-11:30宏观经济政策与发展规划
下午14:00-16:30工程项目组织与管理
4月12日
上午9:00-11:30项目决策分析与评价
下午14:00-17:00现代咨询方法与实务
咨询工程师(投资)职业资格考试设“宏观经济政策与发展规划”(客观题)、“工程项目组织与管理”(客观题)、“项目决策分析与评价”(客观题)和“现代咨询方法与实务”(主观题)4个考试科目。
报名时间为2026年3月3日0:00至3月9日24:00。考试采取网络报名方式,请报考人员登录全国专业技术人员资格考试报名服务平台(以下简称“报名服务平台”,网址为http://zg.cpta.com.cn/examfront)进行报名。报考人员须在规定时间内完成报名,逾期无法进行报名。
报考人员原则上应在工作地或居住地报名参加考试。
凡符合人力资源社会保障部、国家发展和改革委员会《关于印发〈工程咨询(投资)专业技术人员职业资格制度暂行规定〉和〈咨询工程师(投资)职业资格考试实施办法〉的通知》(人社部发〔2015〕64号)、《中国工程咨询协会关于咨询工程师(投资)职业资格考试有关问题的说明》(中咨协资信〔2021〕7号)(附件)规定的报考条件的人员,均可报名参加咨询工程师(投资)职业资格考试。具体是,遵守国家法律、法规,恪守职业道德,并符合下列条件之一的:
1.取得工学学科门类专业,或者经济学类、管理科学与工程类专业大学专科学历,累计从事工程咨询业务满8年。
2.取得工学学科门类专业,或者经济学类、管理科学与工程类专业大学本科学历或学位,累计从事工程咨询业务满6年。
3.取得含工学学科门类专业,或者经济学类、管理科学与工程类专业在内的双学士,或者工学学科门类专业研究生班毕业,累计从事工程咨询业务满4年。
4.取得工学学科门类专业,或者经济学类、管理科学与工程类专业硕士学位,累计从事工程咨询业务满3年。
5.取得工学学科门类专业,或者经济学类、管理科学与工程类专业博士学位,累计从事工程咨询业务满2年。
6.取得经济学、管理学学科门类其他专业,或者其他学科门类各专业的上述学历或学位人员,累计从事工程咨询业务年限相应增加2年。
凡符合下列条件之一者,可免试“宏观经济政策与发展规划”“工程项目组织与管理”2个科目:
1.获得全国优秀工程咨询成果奖项目或者全国优秀工程勘察设计奖项目的主要完成人。
2.通过全国统一考试取得工程技术类职业资格证书,并从事工程咨询业务满8年。
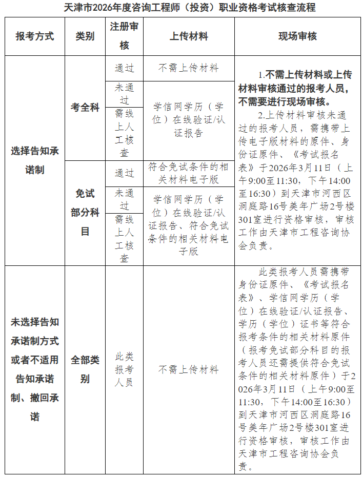
咨询工程师(投资)职业资格考试报名推行证明事项告知承诺制。
1.注册信息,在线核查
报考人员本人登录报名服务平台,按照要求注册,完善个人信息,在线核查身份、学历(学位)信息(原则上24小时内返回核查结果),提交注册信息24小时后可登录报名服务平台报名。报考人员须及早注册,已注册的报考人员需按要求完善注册信息。
为加强报名证明事项告知承诺制事中监管,如报考人员提交的境内高等教育学历学位信息无法通过在线自动核验,报考人员应在报名前及时登录中国高等教育学生信息网(学信网)进行验证/认证,下载相关PDF格式在线验证/认证报告,并在报名期间按要求上传相关验证/认证报告,接受人工核查,具体操作方式参见中国人事考试网(http://www.cpta.com.cn)考生问答栏目内容。
报考人员应提前安排好验证/认证事宜,以免影响报名。如报考人员在考试报名截止前无法及时取得学历学位验证/认证报告,应临时上传PDF格式的学历学位电子文件继续完成报名,事后补充提交本人学历学位验证/认证报告。
2.网上填报,诚信承诺
报考人员在报名服务平台填报相关信息后,可自主选择是否采用告知承诺制方式办理相关事项。如选择采用告知承诺制方式,在线核查结果返回后,报考人员须本人根据实际情况填写报名信息并对填报信息的真实、准确、完整、有效以及本人符合考试报名条件作出承诺,接受考试组织机构的核查,承担不实承诺的后果;报考人员本人采用电子方式签署告知承诺书(电子文本),一经提交具有法律效力,不允许代为承诺。未选择告知承诺制方式或者不适用告知承诺制办理报考事项的,应按我市规定线下办理审核事宜,并配合提交相关证明材料。
报考人员作出承诺后,可在未缴费情况下,于报名截止前撤回承诺。报考人员撤回承诺后,应按我市规定线下办理审核事宜,并配合提交相关证明材料,且本年度该项考试中不再适用告知承诺制。
报考人员承诺后,在核查或者日常监管中发现其不符合考试报名条件的,考试报名无效,已缴纳费用不予退还;取得成绩的,当次全部科目考试成绩无效;取得资格证书或者成绩证明的,资格证书或者成绩证明无效。
凡有提供虚假证明材料或者以其他不正当手段取得相应资格证书或者成绩证明等严重违纪违规行为的,按照《专业技术人员资格考试违纪违规行为处理规定》等规定处理,包括将违纪违规行为记入专业技术人员资格考试诚信档案库,纳入全国信用信息共享平台,向用人单位及社会提供查询,通知报考人员所在单位,并视情况向社会公布等。报考人员涉嫌违法犯罪的,依法移送司法机关处理。
3.核查流程

(1)报考人员可于2026年3月3日0:00至3月9日24:00登录报名服务平台上传相关资料电子版,审核部门将于2026年3月4日9:00开始对上传材料进行审核。
(2)报考人员修改有关报考信息请及时进行信息确认,报名结束后未进行报名信息确认的,视为放弃报名。
4.网上缴费
(1)缴费时间
全部审核通过的报考人员于2026年3月3日0:00至3月13日16:00登录报名服务平台缴纳考试费,否则报名无效。报考人员须在规定时间内缴费,逾期无法补缴。
(2)考试费用
按照《中国工程咨询协会关于咨询工程师(投资)职业资格考试有关问题的说明》(中咨协资信〔2021〕7号)的规定,咨询工程师(投资)职业资格考试费为经营服务性收费,收费标准为客观题科目每人每科130元,主观题科目每人每科150元。请务必在缴费前仔细核对报考地区、级别、科目等信息,确认无误后再支付。缴费成功后,已缴费用不予退还。
2026年度咨询工程师(投资)职业资格考试大纲在沿用《咨询工程师(投资)职业资格考试大纲》(2024版)基础上,增补《中共中央关于制定国民经济和社会发展第十五个五年规划的建议》内容。
应试人员可于2026年4月8日9:00至10日24:00登录报名服务平台下载打印准考证。
特别提示:应试人员必须同时携带准考证和身份证件原件(与报名时一致)参加考试,缺少任一证件不得参加考试。
(一)考试成绩将于2026年6月中旬公布,届时报考人员可登录中国人事考试网(网址为http://www.cpta.com.cn)成绩查询栏目查询。
(二)考试成绩公布后,如应试人员对本人考试结果有疑问,可在考试成绩公布后30日内登录网址:http://ding.cjfx.cn/f/jdcomcns逐项填写并提交,逾期不再受理。成绩核查的具体要求可在天津市人力资源和社会保障局网站“天津人事考试”版块“办事服务”栏目查询。
成绩核查范围:根据人力资源社会保障部办公厅关于印发《专业技术人员职业资格考试考务工作规程》的通知(人社厅发〔2021〕18号)文件规定,应试人员对考试成绩有异议的,应在考试成绩公布之日起30天内,向省级人事考试机构提出成绩复查申请。成绩复查只限于答卷卷面分数合计和登录是否有误。成绩复查过程中,工作人员不得向应试人员或其委托人出示试卷、答卷、标准答案、视频监控等相关材料,法律、法规另有规定的除外。复查后的成绩为最终成绩。
(三)考试结束后采用技术手段甄别为雷同答卷的考试答卷,将给予考试成绩无效的处理。
咨询工程师(投资)职业资格证书由人力资源社会保障部和国家发展改革委监制、中国工程咨询协会用印,中国工程咨询协会通过各地方工程咨询协会发放给考试合格人员。
参加4个科目考试(级别为考全科)的人员须在连续4个考试年度内通过应试科目,参加2个科目考试(级别为免2科)的人员须在连续2个考试年度内通过应试科目,方可取得资格证书。
(一)请报考人员及早注册或完善注册信息,并于报考前认真阅读报考有关事项和中国人事考试网(http://www.cpta.com.cn)报考条件专栏中本考试报考条件。
(二)不具备免试条件的报考人员请在“考全科”级别里选择应考科目;具备免试条件的报考人员请正确选择考试级别。
(三)发票由中国工程咨询协会统一开具,开票申请截止日期为2026年12月31日,请在支付考试费用后按系统提示填写开票信息。
(四)请广大报考人员关注天津市人力资源和社会保障局网站“天津人事考试”版块“通知公告”栏目内的有关事宜和天津市人力资源和社会保障局微信公众号“天津人社”或“TJHRSS”,及时获取考试资讯。
(五)在报名过程中遇到问题,可阅读报名服务平台相关说明和天津市人力资源和社会保障局网站“天津人事考试”版块“办事服务”栏目内的《全国专业技术人员资格考试报名考务问题解答》,也可拨打电话进行咨询。
(六)审核通过后,报考人员如需修改报名信息,可通过网页链接(https://ding.cjfx.cn/f/m9tuv9dg)提交申请。
考务咨询电话:12333
报名政策(条件)咨询电话:24318072、83832159(天津市工程咨询协会,开通时间:2026年3月3日至3月13日上午9:00至11:30,下午14:00至16:30,法定节假日除外)
银联咨询电话:95516
