来源:考试1002026-02-02 12:49:53阅读数:4899
初级经济师与中级经济师的差别主要体现在证书定位、报考门槛、考试难度和职业价值等多个维度。本文将基于官方政策与最新信息,为您详细拆解两者区别,并提供中级经济师高效备考策略。
⚠️ 免费资源,点击获取:
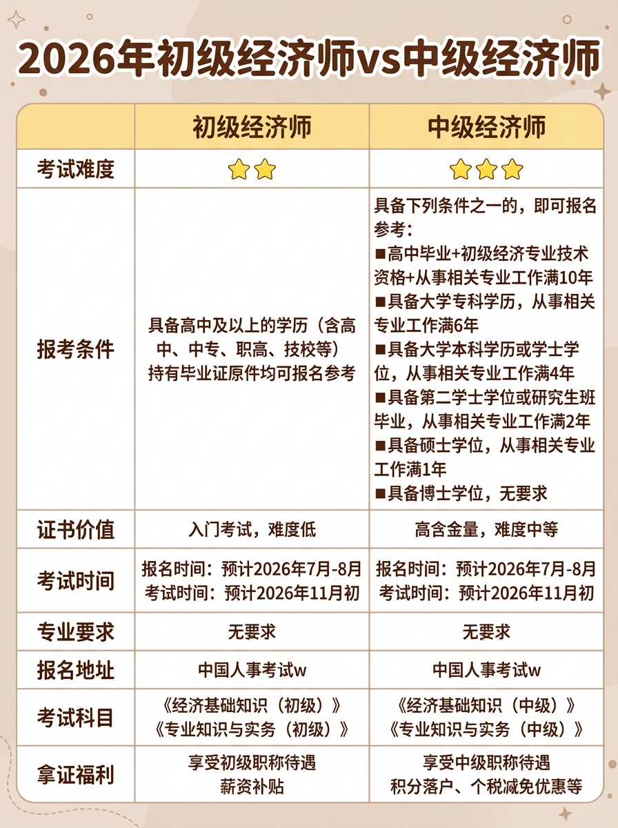
两者差异显著,并非简单的级别递进,而是从定位到效用都有本质不同。
初级经济师:属于“入门级”职称认证。主要面向初入职场或转行人员,是建立经济专业认知的基础。其价值在于享受初级职称待遇、获取岗位薪资补贴,为职业生涯打下第一块基石。
这是区分两者最明显的门槛。根据中国人事考试网公布的报考条件:
初级:要求宽松,具备高中及以上学历(含高中、中专、职高、技校)即可报名,无工作经验要求。
中级:要求严格,采用“学历+工作年限”的组合条件。例如:
大学专科学历,需从事相关专业工作满6年。
大学本科学历,需工作满4年。
硕士学位,需工作满1年。
博士学位,无工作年限要求。
高中毕业:需先取得初级经济师资格,并从事相关工作满10年。
考试难度:普遍认为初级难度为★★,中级为★★★。中级考试在知识深度、综合运用和案例分析能力上要求更高。
考试科目:两者均考两科。
初级:《经济基础知识(初级)》和《专业知识与实务(初级)》。
中级:《经济基础知识(中级)》和《专业知识与实务(中级)》。
中级科目的知识体系更庞大,理论更深入,考题更灵活。

这是一个常见误区。根据官方报考条件,不能随意跨级报考。
您必须满足上述中级报考条件中任意一条。对于仅有高中学历的人员,路径非常明确:必须先考取初级经济师证书,并满足10年相关工作经验后,方可报考中级。其他学历层次,则需对应满足相应工作年限要求,无需持有初级证书。
面对更广的考点覆盖和机考新模式,科学备考是关键。
最新考试大纲(预计2026年5月发布)是命题唯一依据。备考初期(现在-8月)应以官方教材为核心,系统精读,建立知识框架。特别注意每年教材新增和变动内容,这些是当年的高频考点。
基础轮:全面覆盖,理解所有知识点,配合章节练习巩固。
强化轮:聚焦高频核心章节(如经济学基础、财政、货币金融等),通过历年真题归纳解题思路和常见“陷阱”。
冲刺轮:进行模考与查漏补缺,集中记忆法律、统计等需要背诵的章节,并熟悉机考操作环境。
以题带点:不要盲目刷题,而是通过“母题”举一反三,理解知识点如何转化为考题。
关注机考特点:机考后题目批次多、考点更分散,复习务必细致,不能抱有侥幸心理。多进行上机模拟,适应考试节奏。
巧记与归纳:对于复杂的公式、法律条文和政策数字,使用口诀、图表对比等方式进行记忆,效率更高。
以上就是本站编辑整理的:“初级经济师与中级经济师差别大吗?具体区别一览”内容,选择初级还是中级,取决于您的个人条件与职业规划。若条件符合,直接备战中级无疑是更具价值的投资。理解差异,明确路径,并配以系统性的备考计划,您距离成功取证将更近一步。