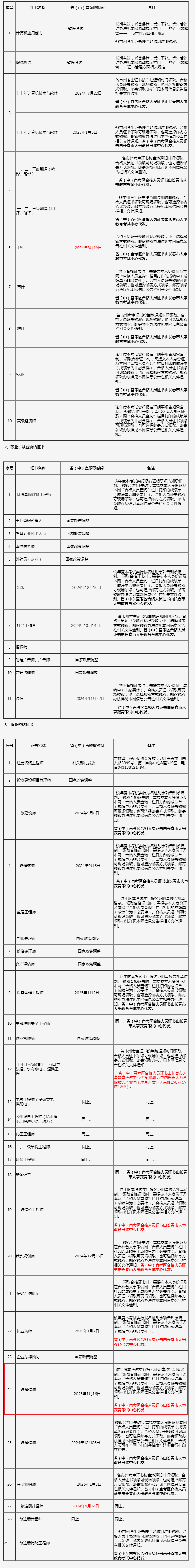
来源:考试1002025-01-16 20:20:59阅读数:2804
近日,吉林省人事考试网发布通知,2024年一级建造师证书已开始领取。考生需持有效身份证领取证书和存档表,原则上禁止代领。领取地点以“合格人员查询”栏通知为准,各市州按当地通知领取,长春市领取地点为诺睿德商务广场9栋12楼。
吉林省人事考试网发布的通知原文如下:
一、证书领取以本通知为准。本通知将在第一时间发布领证消息。各类证书由国家下发,具体时间不能确定,大约考后3个月以后,请每周关注一次本通知。
二、请及时领取。考生须持本人正式有效身份证,领取资格证书和相关存档表,原则上禁止他人代领。
1、《资格证书》由本人保管。
2、《资格考试报名表》或《存档表》必须交本单位人事部门或个人档案存放部门,存入本人档案。
三、领取地点以在本网“合格人员查询”栏打印的成绩单通知为准。
2、在长春市报名考试合格人员的证书领取地点为净月开发区天富路与新城大街交汇,诺睿德商务广场9栋12楼。
3、在省中直报名考试合格人员的证书,领取地点为省人事考试中心3楼报名大厅,长春市南关区南环城路1958号,(每周一至周五工作时间,公休日和法定节假日除外)。
四、各类资格考试证书不收费。领取各类证书时不附加任何其他条件。
五、各类证书发放时间表
1、专业技术资格证书
