来源:考试1002025-12-18 12:09:15阅读数:4411
各位考一建的小伙伴注意啦!2025年一级建造师考试成绩已经正式公布一周了,查完成绩的你是不是既激动又有点迷茫?别慌!成绩公布只是第一步,接下来这3件事才是关键————考后资格审核、合格名单公示、证书邮寄申请,每一项都直接关系到你能不能顺利拿证!
为了帮大家少走弯路,小编整理了目前已公布的各地最新通知,赶紧收藏起来慢慢看!
🔍考生关注:
考后审核是拿证的“必经关卡”,审核不通过的话,就算成绩合格也拿不到证书!
截止目前,已经发布了25一建考后审核的地区有:云南、江苏、福建、海南、西藏、浙江、甘肃、宁夏、贵州、安徽、重庆、河南、山西

目前已有16个地区公布了2025年一建考试拟合格人员名单,这16个地区的合格总人数达到67395人。
此外,大部分地区的拟合格人数相较于2024年来说,都有一定程度的增长,其中内蒙古涨幅最大,达22.38%;河南涨幅17.93%排名第二;山西涨幅15.31%排名第三。
今年的合格名单中有没有你的名字?

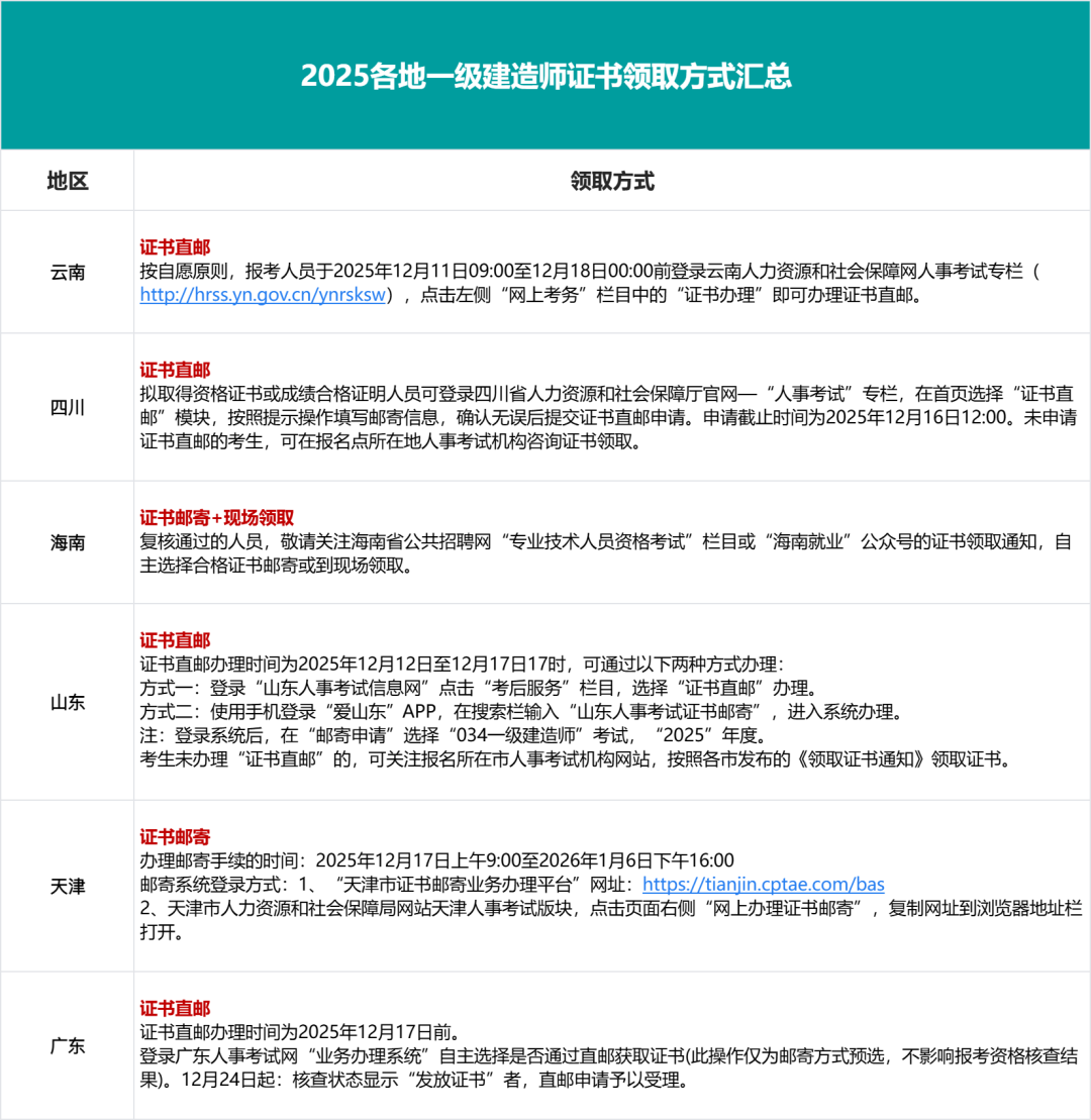
拿到合格资格后,最期待的就是领证啦!目前云南、四川、海南、山东、天津、广东已经开通了2025年一建纸质证书直邮服务,在家就能等证书上门,超方便!
对应地区的小伙伴赶紧抓住申请时间,别错过啦:

如果不小心错过邮寄申请时间,也不用慌,耐心等待官方发布的现场领取通知即可。