来源:考试1002025-01-24 20:07:43阅读数:4003
2025年初级会计报名时间统一在1月24日12:00截止,根据注册会计师报考条件,没有明确要求注册会计师需要持有初级会计证。因此考注册会计师不需要初级会计证,大家可以直接报考注会。
初级会计有很多知识点在注会备考时也可以用到,其中《初级会计实务》和《经济法基础》和注会的《会计》《税法》《经济法》都有一定的关联。
因此建议大家同时备考初会和注册会计师!
报名时间
初级:2025年1月3日至1月24日;
注会:2025年4月8日8:00至4月30日20:00;
考试时间
初级:2025年5月17日至20日;
注会:2025年8月23日-24日专业阶段考试;2025年8月24日综合阶段考试;2025年8月30日至31日(比利时当地时间)举行欧洲考区考试。
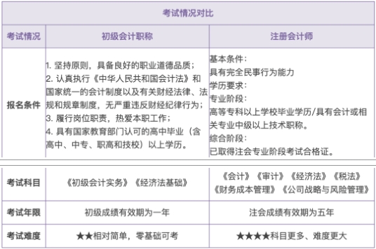
初级会计与注册会计师考试情况对比
注册会计师考试相比初级会计,报名门槛同样很低,不同的是注会考试科目更多,难度更大,随之证书的含金量也就更高。

初级会计与注册会计师考试科目搭配
初级会计考试成绩有效期是1年,表示考生需在一年内同时通过《初级会计实务》、《经济法基础》两个科目才能获得初级会计证书;
注册会计师考试成绩有效期为5年,就是说考生需要在五年内过6门科目。所以根据自身的会计基础,想要在最短的时间内高效取证,科目搭配就是一门学问了。
初级考试是大家一定要在一年之内通过的,那么注会该如何科目搭配呢?
报一科:《会计》、《经济法》、《税法》
这三科都是与初级考试有关联的科目,在考完初级考试后大家趁热打铁,利用记忆优势备考注会这三科。
而且《会计》科目是其他注会考试科目的入门基础,《经济法》和《税法》是比较依赖记忆的科目,难度较小,易于通过,增强备考自信心,比较适合大家单独报一科。
报两科:《会计》+《税法》、《会计》+《审计》
《会计》+《税法》关联度较高,且难度互补,如果基础不是特别好,可以尝试这种备考组合。
《会计》+《审计》最优报考组合,二者知识紧密相关,同时学习可以相互促进,提高效率。
报三科以上
一年备考两个考试或者报考三个考试科目本身就是一件非常难的事,学习难度和压力可想而知,如果你的会计基础很好可以进行三科以上的备考。
推荐:《会计》+《税法》+《财管》、《会计》+《税法》+《财管》+《战略》。
